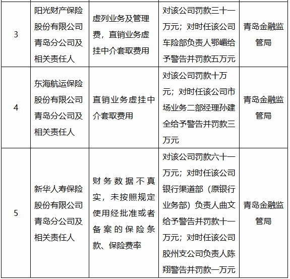
12月31日,据国家金融监督管理总局青岛监管局官网发布了最新行政处罚信息,此次共有阳光财险青岛分公司、东海航运保险青岛分公司、新华人寿青岛分公司3家保险机构被处罚。

根据公告,阳光财产保险股份有限公司青岛分公司因虚列业务及管理费,直销业务虚挂中介套取费用,被罚款31万元。时任该公司车险部负责人的鄂嵋被给予警告并罚款5万元。
东海航运保险股份有限公司青岛分公司因直销业务虚挂中介套取费用,被罚款10万元;时任该公司市场业务二部经理孙建全被给予警告,并罚款3万元。
新华人寿青岛分公司因财务数据不真实、未按照规定使用经批准或者备案的保险条款和保险费率被罚款61万元。时任新华人寿青岛分公司银行渠道部负责人曲文,受到警告并被罚款11万元;时任新华人寿青岛分公司胶州支公司负责人陈翔,受到警告并被罚款1万元。


