4月27日,青岛城市发展集团有限公司(以下简称:青岛城发集团)发布了一则《青岛城市发展集团有限公司关于控股股东、法定代表人、董事、监事、高级管理人员及信息披露事务负责人发生变更及取消监事会的公告》。
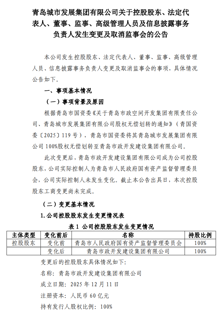
公告显示,根据青岛市国资委《关于青岛市政空间开发集团有限责任公司、青岛城市发展集团有限公司股权无偿划转的通知》(青国资委〔2025〕119号),青岛市国资委将其持有的青岛城发集团100%股权无偿划转至青岛市政开发建设集团有限公司。
青岛城发集团成立于2001年8月30日,为市属国企。公司业务涵盖开发建设、房产经营、物业管理、文保建筑修缮、保障性住房等领域。以公管房产资源管理与运营、城市住房和市政基础设施投资建设运营为主业,曾参与完成了海泊人家、创业大厦、国家海洋设备质量监督检验中心等重点项目,并在历史建筑保护修缮领域制定了行业标准,在过去连续多年入选青岛市企业百强榜单。
青岛市政开发建设集团成立于2025年12月11日,注册资本60亿元,原本就是由青岛市政集团和青岛城发集团两大国企集团合并而成,这样的背景成就了它自成立之初就将成为一家“航母级”企业。根据企查查APP登记信息显示,青岛市政开发建设集团的主营业务包含房地产开发经营、建设工程施工、以自有资金从事投资活动、土地整治服务、工程管理服务、住房租赁、非居住房地产租赁、工程和技术研究和试验发展等。
根据最新公告显示,此次变更后青岛市政开发建设集团有限公司将正式成为青岛城发集团控股股东,但公司的实际控制人仍为青岛市人民政府国有资产监督管理委员会,并未发生变化。截至本公告出具日,本次控股股东工商变更还尚未完成。
与此同时,青岛城发集团的法定代表人、董监高团队及信息披露事务负责人也同步发生了全面变更。燕光煜任党委书记、董事长、总经理;翁欣厚任党委副书记;郭锐任党委委员、副总经理;时圆圆任党委委员、副总经理、工会主席、纪委书记;朱涛任党委委员、副总经理;孙鹏任外部董事;赵方琴任专职外部董事。公司法定代表人由王元斌变更为燕光煜,信息披露事务负责人由姜爽变更为翁欣厚。同时,公司取消监事会及监事岗位。
青岛城发集团在最新公告中表示,上述变更属于公司经营过程中正常变动,对公司治理、日常管理、生产经营及偿债能力不会产生不利影响,上述人员变动完成后公司治理结构符合法律规定。


